新2备用网址_新高一关注!985、211高校“3+1+2”选科要求最全汇总,收藏备用
皇冠信用网代理(www.hg01.vip)是皇冠官网开户平台,开放皇冠信用网代理申请、信用网会员开户,线上投注官网平台越来越多的省份开始新高考改革之后新2备用网址,选科越来越重要,为了方便新高一、高二、高三考生提前了解各高校选科要求,我们汇总整理985、211高校"3+1+2"选科要求,供大家参考!快来看看吧!
提示:文章较长,分成两部分,前半部分为985高校,后半部分为211高校新2备用网址。想查看211高校可直接搜索“211高校汇总”直接跳转。
内容为人工整理,如有错漏欢迎指正新2备用网址。
985高校汇总
北京8所:
北京大学、清华大学
中国人民大学、北京理工大学
中国农业大学、中央民族大学
北京师范大学、北京航空航天大学
1、北京大学


展开全文
2、清华大学

3、中国人民大学

4、北京理工大学

5、中国农业大学

6、中央民族大学

7、北京师范大学

8、北京航空航天大学

上海4所:
复旦大学、上海交通大学
同济大学、华东师范大学
9、复旦大学

10、上海交通大学

11、同济大学

12、华东师范大学

湖北2所:
武汉大学、华中科技大学
13、武汉大学

14、华中科技大学

天津2所:
南开大学、天津大学
15、南开大学

16、天津大学

辽宁2所:
大连理工大学、东北大学
17、大连理工大学

18、东北大学


吉林1所:吉林大学
19、吉林大学

黑龙江1所:哈尔滨工业大学
20、哈尔滨工业大学



江苏2所:南京大学、东南大学
21、南京大学

22、东南大学

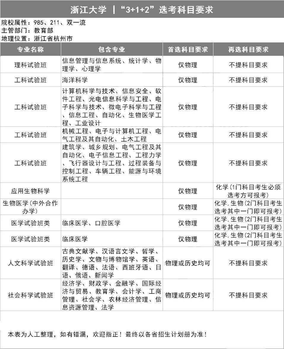
浙江1所:浙江大学
23、浙江大学

安徽1所:中国科学技术大学
24、中国科学技术大学

山东2所:
山东大学、中国海洋大学
25、山东大学


26、中国海洋大学

福建1所:厦门大学
27、厦门大学

湖南3所:
中南大学、湖南大学
国防科技大学(教育部网站未公布)
28、中南大学

29、湖南大学

广东2所:
中山大学、华南理工大学
30、中山大学

31、华南理工大学

四川2所:
四川大学、电子科技大学
32、四川大学

33、电子科技大学

重庆1所:重庆大学
34、重庆大学

陕西3所:
西安交通大学
西北工业大学、西北农林科技大学
35、西安交通大学

36、西北工业大学

37、西北农林科技大学

甘肃1所:兰州大学
38、兰州大学

211高校汇总
北京
北京(16所):北京交通大学、北京工业大学、北京科技大学、北京化工大学、北京邮电大学、北京林业大学、北京中医药大学、北京外国语大学、中国传媒大学、对外经济贸易大学、中央音乐学院、中国地质大学(北京)、中国政法大学、中国石油大学(北京)、华北电力大学(北京)、中央财经大学
















天津
天津(2所):天津医科大学、河北工业大学


河北
河北(1所):华北电力大学

山西
山西(1所):太原理工大学

内蒙古
内蒙古(1所):内蒙古大学

辽宁
辽宁(2所):辽宁大学、大连海事大学


吉林
吉林(2所):东北师范大学、延边大学


黑龙江
黑龙江(3所):东北林业大学、哈尔滨工程大学、东北农业大学



湖北
湖北(5所):武汉理工大学、中国地质大学(武汉)、中南财经政法大学、华中师范大学、华中农业大学





上海
上海(6所):第二军医大学、上海财经大学、东华大学、上海大学、上海外国语大学、华东理工大学
第二军医大学:暂无数据





2021年,福建、河北、辽宁、江苏、湖北、湖南、广东、重庆8省市迎来首年“3+1+2”新高考模式新2备用网址。
新高考志愿填报,不再是简单的根据分数来选择院校和专业,还必须知道自己是否符合高校招生专业的选考科目要求新2备用网址。
按照教育部要求,各高校招生专业选考科目要求在实行 “3+1+2”模式的各省应当一致,一经公布,高考招生录取时不得变更新2备用网址。
下面就来一起看下孩子选考的科目都能报哪些大学、哪些专业~
*提示:由于篇幅问题,本文整理了江苏、安徽、福建、江西、山东、河南、湖南、广东、广西、海南、重庆、四川、贵州、云南、西藏、陕西、青海、宁夏、新疆19省高校的选科要求,点击右上角三个点-搜索页面内容,可直达查询省份位置新2备用网址。
江苏
江苏(9所):南京航空航天大学、南京理工大学、河海大学、南京农业大学、中国药科大学、南京师范大学、江南大学、中国矿业大学、苏州大学









安徽
安徽(2所):安徽大学、合肥工业大学


福建
福建(1所):福州大学

江西
江西(1所):南昌大学

山东
山东(1所):中国石油大学

河南
河南(1所):郑州大学

湖南
湖南(1所):湖南师范大学

广东
广东(1所):华南师范大学、暨南大学


广西
广西(1所):广西大学

海南
海南(1所):海南大学

重庆
重庆(1所):西南大学

四川
四川(3所):西南交通大学、西南财经大学、四川农业大学



贵州
贵州(1所):贵州大学

云南
云南(1所):云南大学
西藏
西藏(1所):西藏大学

陕西
陕西(5所):西北大学、西安电子科技大学、第四军医大学、陕西师范大学、长安大学

第四军医大学:暂无数据


青海
青海(1所):青海大学

宁夏
宁夏(1所):宁夏大学

新疆
新疆(2所):新疆大学、石河子大学


来源:学科竞赛网
猜你喜欢
- 2025-11-04皇冠信用网站 _河南一女孩发视频称父亲看自己洗澡?郑州荥阳警方已介入,妇联:视频不真实
 - 2025-11-04皇冠信用網会员开户申请 _朝鲜最高人民会议常任委员会前委员长金永南逝世
 - 2025-11-04皇冠体育App下载 _离大谱!多地办电话卡需工作证明、无犯罪证明、银行流水
 - 2025-11-04皇冠体育App下载 _詹俊展望红军vs皇马:利物浦边路对抗全面下风 恐怕能打平就不错
 - 2025-11-03皇冠信用代理流程 _瓜迪奥拉捡到宝!曼城最闪亮璞玉浮现,他让哈兰德笑开花
 - 2025-11-03NBA美国职业篮球联赛 _曼城3-1伯恩茅斯:数据背后的战术分析与球员故事
 - 2025-11-03皇冠信用网注册 _印度发射该国迄今最重卫星
 - 2025-11-02皇冠足球平台在哪里注册 _宝贵三分!中超-海牛1-0胜三镇 送亚泰提前一轮降级
 - 2025-11-02皇冠信用網出租 _英超-萨拉赫破门赫拉芬贝赫建功 利物浦2-0维拉止四连败
 - 2025-11-02皇冠信用网代理注册 _米兰对阵罗马前瞻:托莫里归来能否扭转战局?希门尼斯、普利西奇与拉比奥特缺阵影响几何?
 - 2025-11-01皇冠信用网登2代理申 _武汉三镇提前确定保级,明日客战海牛可能揭晓降级悬念
 - 2025-11-01皇冠信用網出租 _杨瀚森未登场约基奇21+14+9 NBA杯开拓者险胜掘金
 



网友评论